ברוכים הבאים!
מורים? רוצים לתרום חומרי למידה שווים שיצרתם או מצאתם?
זה המקום עבורכם.
- התחברו לאתר וקבלו פרופיל אישי. אין צורך במייל וסיסמא, לחצו על כפתור "התחברות באמצעות גוגל".
- לחצו על הוספת פוסט
- ברגע שהפוסט מאושר – תקבלו מייל חגיגי והוא יוצג למבקרים באתר, וגם בעמוד הפרופיל שלכם.
- הגיבו, תייגו ולקטו לאוספים – כל אלו הופכים את התכנים במאגר ליותר מובנים ומועילים, ולכן מעניקים לכם תגים מיוחדים שמוצגים בפרופיל שלכם.
רוצים להצטרף לקבוצות המורים?
קבוצות המורים של חומר פתוח, מחולקות לפי תחומי דעת וגילאים – כדי שלא תוצפו בתכנים מיותרים.
אחת לשבוע מקבלים טיפ ליצירת חומרי לימוד בעזרת בינה,
ובשאר הזמן – משתפים ומעלים למאגר תכנים שווים שיצרתם או מצאתם (ותמיד לתת קרדיט)
שאלות נפוצות
הגשת מטלות ושימוש באתר "חומר פתוח"
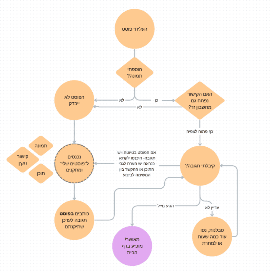
בדרך כלל הפוסט יאושר תוך יום – יומיים, עד שבוע.
לפעמים יש בעיה בפוסט:
- חסרה תמונה
- קישור לא תקין, או שהפריט חסום לגישה (ודאו שהקישור נפתח גם בחשבון זר או במצב אנונימי)
- בעיית תוכן אחרת
איך לפתור?
- היכנסו דרך הפרופיל בפינה העליונה אל עמוד "הפוסטים שלי". תוכלו לראות שם את הפוסטים שלכם, לערוך – כל מה שעדיין לא מאושר יופיע עם מסגרת קווקווים.
- לחצו על כפתור התמונה כדי להחליף או להוסיף תמונה
- לחצו על העיפרון כדי להיכנס לעריכה (הממשק פחות נוח, סליחה). החליפו את הקישור בקישור מתוקן.
- בדקו מה התגובה שכתבו לכם בסוף הפוסט

גללו את הפוסט למטה, ותראו תגובות קיימות ומקום להוסיף תגובה משלכם.
מוזמנים להוסיף גם דירוג כוכבים!
ברוב המקרים, הבעיה אינה בכתובת עצמה אלא בהרשאות הצפייה.
כאשר משתפים קובץ מ-Google Drive, Canva או כל כלי אחר, חובה לוודא שהגדרות השיתוף הן: "פתוח לצפייה לכל מי שיש לו את הקישור" (Anyone with the link can view). קישור שדורש הזדהות או בקשת גישה לא יאושר.
סיבות נפוצות לאי-אישור (מלבד קישור שבור):
כותרת לא אינפורמטיבית: כותרות כמו "מטלה 2" אינן מתאימות. יש לתת כותרת שמתארת את הנושא (למשל: "מערך שיעור בנושא דמוקרטיה").
העדר תמונה: חובה לצרף תמונה לפוסט (צילום מסך של התוצר או תמונה מייצגת). פוסט ללא תמונה לא יאושר.
תיאור דל: יש להוסיף תיאור קצר המסביר מהו התוצר ולמי הוא מיועד.
יש להיכנס לפרופיל האישי -> "הפוסטים שלי" -> ללחוץ על אייקון העיפרון ליד הפוסט הרצוי.
בסיום העריכה, יש ללחוץ על כפתור "עדכון" (או "שלח לסקירה"). נמצא די למעלה משמאל, צבע כחול
מומלץ להשתמש בכלי החיתוך (Snipping Tool) במחשב כדי לגזור את התמונה הרצויה, לשמור אותה כקובץ תמונה רגיל (JPG/PNG) ולהעלותה שוב.
תגובה ראשונה של משתמש דורשת אישור מנהל (למניעת ספאם). לאחר האישור הראשוני, התגובות הבאות יופיעו מיד.
ההתחברות לאתר מתבצעת באמצעות חשבון Google (לחצן "התחבר עם גוגל"). אין צורך בסיסמה נפרדת לאתר. ודאו שאתם מחוברים לחשבון הגוגל הנכון בדפדפן
צריך לתאם עם הנהלת האתר, השלב המקדים הוא למלא בטבלה בהתאם לכותרות ולפירוט בשורה השניה בטבלה. בהמשך, ניתן לייבא בבת אחת פוסטים רבים שיתפרסמו.
