דילוג לתוכן
חומר פתוח
קהילה
קבוצות
אוספים
צירים
הקליפס
?
Search for:
חיפוש
חיפוש
הוספת פוסט
חומר פתוח
Search for:
חיפוש
חיפוש
תגית: עולים שלב
נמצאו
358
פריטים
6 במרץ 2026
אחר
הגנה על המולדת כיפת ברזל
9 בפבר 2026
אחר
המלך שרצה שכולם יאהבו אותו
25 בינו 2026
מדע וטכנולוגיה
מחזור המים בטבע
23 בינו 2026
היסטוריה
המהפכה הצרפתית פעילות היסטורית אינטראקטיבית בכיתה
★★★★★
★★★★★
23 בינו 2026
כישורי חיים
מאירים את הניצוץ – שימוש בחוזקות אצל תלמידים
21 בינו 2026
כישורי חיים
שיר מחזק מוטיבציה ללימודים בעזרת כח החברות
★★★★★
★★★★★
21 בינו 2026
לשון
אתר תרגול נשוא נושא
15 בינו 2026
אנגלית
Opinionated Paragraph
15 בינו 2026
אנגלית
Vocabulary Game
15 בינו 2026
אנגלית
Festivals Around the World
★★★★★
★★★★★
14 בינו 2026
תרבות יהודית ישראלית
מסע אל תוך המחשבה
12 בינו 2026
אנגלית
Treasure map game
12 בינו 2026
אנגלית
משפטי תנאי באנגלית לדוברי עברית
12 בינו 2026
מדע וטכנולוגיה
הפרדת חומרים פתיח שיעור
12 בינו 2026
ספרות
הכנה לבחינת הבגרות
12 בינו 2026
אחר
משחק צליל פותח
12 בינו 2026
ספרות
הערכה חלופית בספרות
11 בינו 2026
מולדת חברה ואזרחות
מה בין לאום ללאומיות?
★★★★★
★★★★★
11 בינו 2026
אחר
שלבים בהתערבות חינוכית בעת גילוי אלימות או חרם בכיתה: מזיהוי ועד פתרון
★★★★★
★★★★★
11 בינו 2026
מתמטיקה
הסיפור הנסתר של המספרים
11 בינו 2026
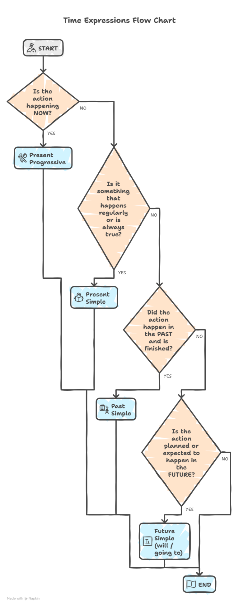
אנגלית
Time Expressions
10 בינו 2026
מתמטיקה
אפליקציית שברים – חישוב חלק מהכמות בכיף
8 בינו 2026
אנגלית
Assessment Materials for Teaching “School”. Jet 2. Unit 1
★★★★★
★★★★★
8 בינו 2026
כללי
פרויקט ניהול כיתה "טיפה אחר טיפה"
6 בינו 2026
כישורי חיים
שיעור מחשבים- סיפור אישי קסום
★★★★★
★★★★★
5 בינו 2026
כישורי חיים
מנהיגות
5 בינו 2026
אנגלית
Visual Presentation
★★★★★
★★★★★
4 בינו 2026
תרבות יהודית ישראלית
משיב כהלכה
4 בינו 2026
שפה
ניבים וביטויים
★★★★★
★★★★★
4 בינו 2026
אנגלית
Homophones matching game
1 בינו 2026
אחר
סיכום התרשמות הורים לסוף שנה בגן
31 בדצמ 2025
היסטוריה
דיבייט סביב מלחמת ששת הימים
31 בדצמ 2025
מדע וטכנולוגיה
מסה, משקל ונפח
★★★★★
★★★★★
31 בדצמ 2025
כישורי חיים
טיפת כוח
31 בדצמ 2025
מתמטיקה
דף חזרה בנושא גזירת מכפלה והרכבה
31 בדצמ 2025
אנגלית
דוח שיח באנגלית לכיתה ה'
→ פריטים קודמים
💡
×
‹
טוען טיפ...
לא נמצאו טיפים.
›
סינון
ניקוי סינון
Scroll to Top